(云上咸宁编辑报道)民政部、财政部印发通知,从今年1月1日起,面向中度以上失能老年人发放养老服务消费补贴的政策在全国正式实施。近日,咸宁市民政局发布了《咸宁市实施向中度以上失能老年人发放养老服务消费补贴项目解答》,详情如下:
一、实施期限
自2026年1月1日开始实施,期限为12个自然月。
二、项目内容
(一)补贴对象
辖区内年满60周岁及以上、经自愿申请评估为中度、重度、完全失能等级的老年人,在“民政通”上购买在咸宁市范围内的居家、社区、机构养老服务。其中,正在享受特困人员供养救助待遇、经济困难失能老年人集中照护服务补助、居家和社区基本养老服务提升行动项目服务的老年人不纳入本次补贴对象范围。
(二)补贴项目
用于民政部、财政部规定的居家、社区和机构养老服务,具体包括:
1.长期入住养老机构:入住时间在30天及以上。
2.短期入住养老机构:即“喘息”服务,入住时间在30天以内。
3.日托服务:白天在养老服务机构获得专业养老服务,晚上回家居住。
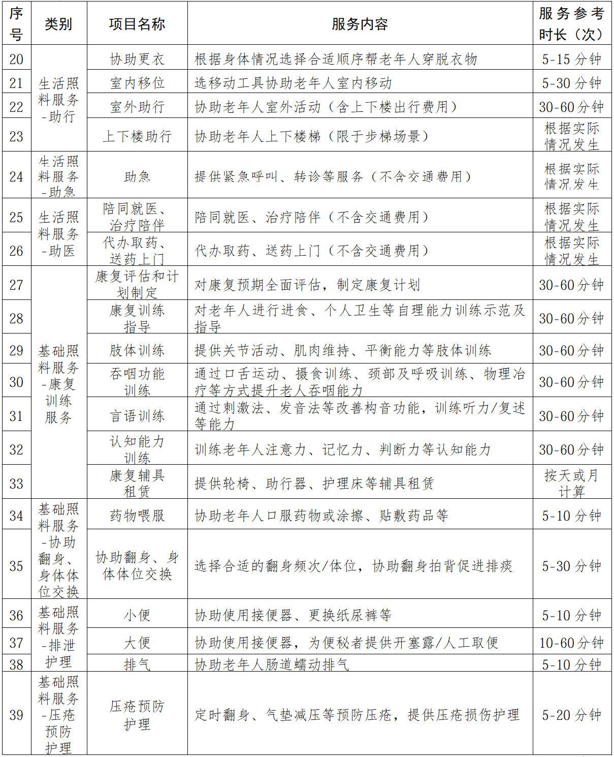
4.居家上门服务:在家在社区获得助餐、助浴、助洁、助行、助急、助医服务,以及康复护理,参见《居家社区养老服务补贴项目清单》,后续将根据“民政通”(含小程序、APP)相关模块内容更新进行调整。
(三)补贴形式
补贴资金通过“民政通”(含小程序、APP)以电子消费券形式按自然月向中度以上失能老年人发放,不得支取、不得套现。
(四)补贴标准
电子消费券可以对补贴项目范围内的养老服务消费金额予以抵扣。其中,长期入住机构、短期入住养老机构(“喘息”服务)、日托服务抵扣比例为40%,居家上门服务抵扣比例为50%,人均每月最高抵扣额度为800元。抵扣比例、额度按民政部、财政部要求,依托“民政通”动态调整。
(五)申请评估
按照自愿原则,各地民政局和乡镇、村(社区)、养老服务机构要培训指导中度以上失能老年人或其代办人(含老年人配偶、子女、其他亲属,以及村、社区工作人员,养老服务机构工作人员等),通过“民政通”线上注册个人账号。各地民政局可建立预评估机制,引导老年人通过“民政通”小程序进行“能力等级自评”,符合条件的申请第三方专业机构评估,并按照省厅文件要求,同步签署《老年人诚信承诺书》;应当通过多种方式为不便通过线上方式申请的老年人提供线下协助申请服务。
(六)发放核销
1.消费券发放。对经审核符合补贴条件的老年人,通过“民政通”在5个工作日内向其个人账户发放首月电子消费券。后续每个自然月的第1天,向老年人个人账户发放当月电子消费券。电子消费券有效期为1个月,当月获得,当月使用,次月失效。其中,老年人因失能等级变化、死亡或开始享受排除类补贴待遇等因素不再符合补贴条件的,其本人、代办人以及为老年人提供服务的养老机构、居家和社区养老服务机构应及时通过“民政通”或其他方式告知所在地民政局,各地民政局经确认后,将于次月停发电子消费券。
2.消费券核销。经评估为中度以上失能老年人可通过“民政通”领取养老服务消费券,在上线“民政通”的咸宁市养老服务机构名单范围内,购买居家、社区、机构等三类养老服务,消费时按比例抵扣相应金额。
居家社区养老服务补贴项目清单
(根据民政部 财政部部署适时进行调整)




一审:金崇
二审:陈玲
终审:汪洋