

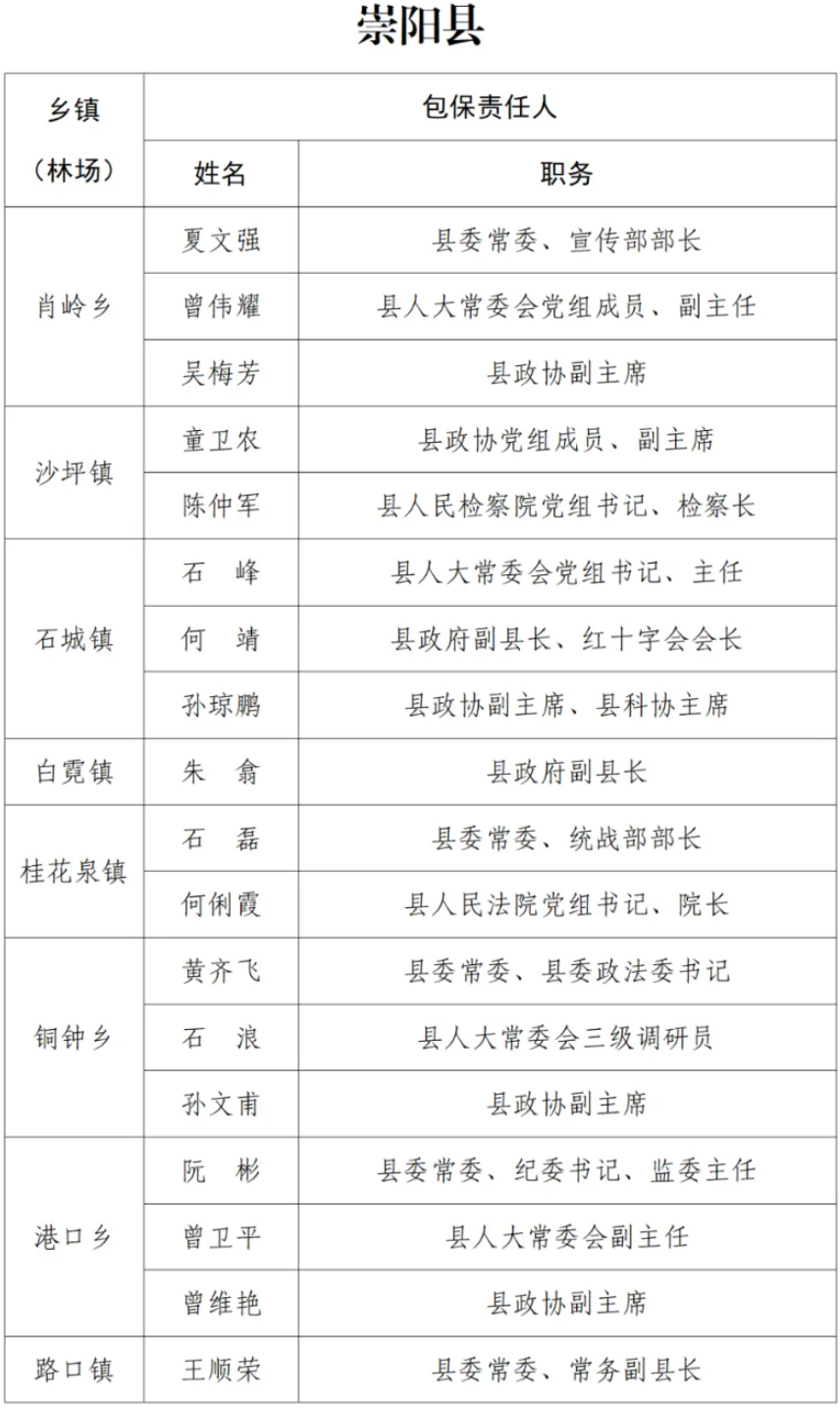
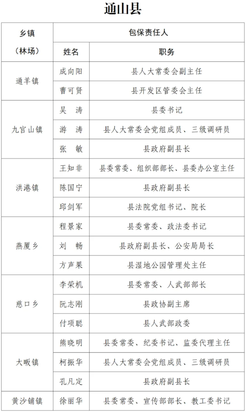
云上咸宁报道(记者 陈劲松)12月16日,咸宁市森林防灭火指挥部发布《关于调整全市乡镇(场)森林防灭火包保责任人的公告》。
公告要求,包保责任人要认真贯彻落实森林防灭火工作要求,在节假日、关键时间节点和重要敏感时段,驻乡驻村开展工作;要开展督办检查,督促问题整改,指导乡村完善《森林防灭火工作预案》,推动乡村落实森林防灭火能力建设“十有”要求;积极组织扑火救灾,督促做好卫星热点(森林火警)核查处置和信息反馈,发生火情后,2小时内到达现场指挥扑救,并协调救援力量帮助灭火,确保6小时内扑灭,坚决确保人员安全。对发生火情后未按规定到岗的、处置火情不力的以及不认真履行日常包保职责的包保责任人,要采取通报批评、工作约谈等方式追责问责。









一审:金崇
二审:刘思祺
终审:汪洋